miMind

miMind

Escritório de Negócios 6.77
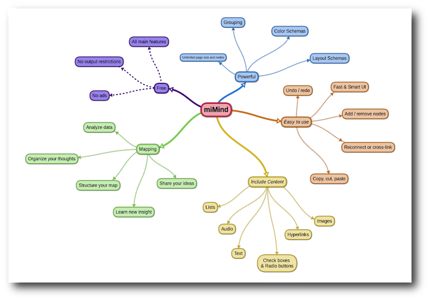
Mapeamento da mente, organizar pensamentos, desenvolver conceitos, idéias de brainstorm, mapas visuais miMind é uma ferramenta poderosa para organizar seus pensamentos, colocando
6.77

Capturas de Tela

Descrição

Mapeamento da mente, organize pensamentos, desenvolva conceitos, idéias de brainstorm, mapas visuais

miMind é uma ferramenta poderosa para organizar seus pensamentos, estabelecer esquemas e compartilhá-los com seus amigos e colegas de trabalho. Desenvolva qualquer coisa, desde listas de balde simples até conceitos de engenharia profissional. O aplicativo inclui dezenas de layouts, esquemas de cores, formas, padrões e muito mais. Depois que seu mapa estiver concluído, você também poderá compartilhá -lo ou exportá -lo para uma imagem, PDF, texto ou arquivo XML.

Características:

- amigável, intuitivo, fácil de usar/navegar e interfaces exclusivas,

- Phopéneo simples, flexível e inteligente e interface do usuário otimizada para tablets.

- Exportar para muitos formatos: imagens (JPEG/JPG, PNG, TGA, BMP/Bitmap), PDF, Texto, Arquivos XML

- Sem anúncios/anúncios, nenhuma inscrição é necessária

- estruturas hierárquicas multiníveis, lógicas e hierárquicas, muitos esquemas de layout

- Formatação de texto rico

- Linhas e curvas, formas (quadrado, retângulo, oval, círculo, hexágono, nuvem, octógono, etc.)

- Backup para armazenamento on -line como Google Drive, Dropbox

- Importar do armazenamento em nuvem

- Pasta de copiar, duplicar, destacar nós de reatachas

-desfazer refazer, colapso expandir, rolagem de zoom, girar o corte, arrastar-se-n-drop

- Save automaticamente na saída

- Importação do tipo de arquivo freemind

Aplicações:

- Nota Tomada, Scrapbooks, Slides, Apresentação, Cartões de Flash

- Planejamento e gerenciamento de projetos no trabalho, casa e negócios

- Ajuda a permanecer focada, configurações de metas, codificação de cores, tarefas, análise qualitativa, orçamento

- Escrita criativa: romance, ficções, fala, resumo (resumir as coisas)

- Adicione imagens, áudios e memórias

-Mapas: redes topológicas, mapas de estrada que não estão em escala, desenho vetorial

- Árvores: Árvore de várias camadas, árvore binária, árvore radix, árvore de decisão, árvore genealógica

- Diagramas: gráfico, fluxograma, design abstrato, classe (UML), estado, fluxo de dados, complexo, Venn

- Listas: lista de tarefas, lista de compras, lista de verificação

- Planeje viagens e férias

- É para todos: aluno, professor, empresário, artista, profissional ou hobbyista

- E muito mais: a imaginação é ilimitada.

Mais informações:

Visite nossa página da web para obter mais informações sobre o produto:

http://mimind.cryptobees.com/

Agradecimentos:

A equipe da CryptoBees gostaria de agradecer a todos os indivíduos e a todas as entidades que contribuíram direta ou indiretamente para realizar o produto em sua forma atual. Uma seção completa sobre os agradecimentos pode ser vista aqui:

http://mimind.cryptobees.com/acknowledgements.html

O que há de novo na versão mais recente 6.77

Última atualização em 13 de janeiro de 2025 * Edições de entrada fixas
* Menus de forma fixa
* Melhorou o Googledrive Signin
* Zoom e rolagem aprimorados
* Problemas de cor do nó fixo
* Correções de bug
* Melhorias na interface do usuário

Expandir

Outras Informações

  • Data de Lançamento

    2025/12/23

  • Tamanho

    53.38MB

  • Nome do Pacote

    com.cryptobees.mimind